Minecraft Potion Recipes Printable 1.13.2 – I'm trying to add a custom endgame recipe, the potion of haste i/ii, to my game. Basic recipes recipe ingredients chest. A brewing stand, water bottle, and nether wart, and blaze powder. Potions are bottled substances designed to inflict effects.
How To Make All Potions In Minecraft Bedrock Edition
Minecraft Potion Recipes Printable 1.13.2
In order to deal tons of damage, craft potion of harming using this minecraft recipe. Then, add in a spider eye from a spider. Blaze powder for fuelling your brewing stand.
Grim3212 Core And Immibis Core There Are Quite A Few Added Potion Effects, Including:
You can also add gunpowder to normal potions to create splash potions that can be thrown, or add dragon’s breath to splash potions to create lingering potions. This page is part of ign's minecraft wiki guide and details everything you need to know about potion recipes, primary and secondary potion levels, splash potions, detailed. Two special ingredients are useful in many kinds of potion:
Explore A Complete List Of Potions, Along With Their Effects, Crafting Recipes, And Variants Of Potions You Can Brew In Minecraft 1.20.
Brewing recipes for potions of night vision and invisibility added. So, here’s my current situation. Capn_cornflake is there a way to make a custom crafting recipe for a custom potion in 1.13.2?
See The Full List Of Potion Ingredients Here.
You might want to try not enough potions! Combine a bottle of water with nether wart. Find a list of all minecraft potion recipes in 2023 here.
The Summary Section Under The Ingredients Category
This guide was made in order to help you how to brew potions in minecraft, it can also help you when you forget some recipes of potions. How to make potions in minecraft. Except for the potion of weakness (which is explained at the end of this guide), there are four basic items that are necessary for all of them:
The Potion Of Leaping Can Now Be Extended Using Redstone.
To make a potion in minecraft, you need these things: Brewing is the process of creating potions, splash potions, and lingering potions by adding various ingredients to water bottles in a brewing stand. Weapon recipes recipe ingredients arrow flint + stick + feather bow sticks + string.
All Potions Are Brewed From A Water Bottle, Which Is Considered A Type Of Potion But Has No Effects.
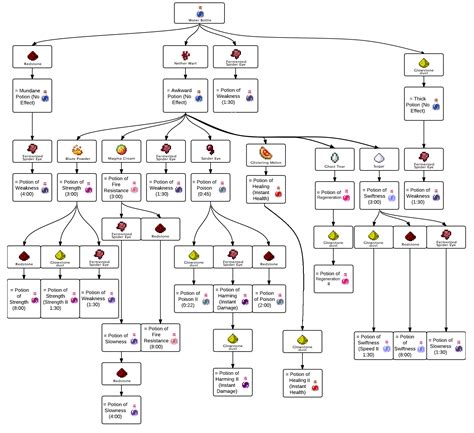
Water bottle + fermented spider eye = potion of weakness. Every potion starts with a water bottle. We're first going to explain how to use these items to start your potion.
A Water Source Nearby (Cauldron Or Water Block).
Potion of water breathing added. Minecraft crafting guide crafting guide | smelting guide. Download texture pack 7 brewingcanvas 1.19.2 texture.
Potion Of Poison + Fermented Spider Eye = Potion Of Harming.
What this means is that you need to brew a potion with a good effect, and then add a fermented spider eye to create a new potion. Below you will find a full chart, recipes and levels of all potions in minecraft. Do you wish it had more recipes and brewing mechanics?
Potion Of Healing + Fermented Spider Eye = Potion Of Harming.
Potioncreation plugin (1.13.2, 1.12.2) allows your players to combine/create their choice of potion effect (s) into one potion with a fee. Hoppers added, which can move items in and out of brewing stands. I'm using a site to make these recipes because i have no concept of java or modding, so i'm probably doing this way.
Supports Up To 14 Effects In One Potion.
P.s, potions also able to use in xbox 360 version. A brewing stand for brewing potions. There is no way to get the potions besides the creative menu in this mod, but check out not enough potions which has recipes and new brewing mechanics.
This Optional Ingredient Increases The Duration Of Your Potion’s Effects.
This optional ingredient increases the strength of your potion’s effects. This guide will walk you through making a brewing station, the basics of potion creation and modification, and rundown the potions to pursue and avoid in minecraft. Glass bottles to contain your potions.
Any Lingering Potion + Arrow Top Armor Recipes Recipe Ingredients Boots Leather Or Gold Ingots Or Iron Ingots Or Fire Or Diamonds
They are created by brewing and when drunk give the player an effect for a limited time. Learn how to brew potions in minecraft using a brewing stand. 1 what is brewingcanvas 1.19.2 texture pack 2 is brewingcanvas worth the download 3 pros 4 cons 5 add brewing guide preview 6 how to download brewingcanvas 1.19.2 resource pack:
Potion Core Is A Mod Which Contains A Variety Of Different Potions, With No Recipe In Sight.
Each potion can also be extended using the redstone dust, or leveled up by using glowstone dust.

All Minecraft Potion Recipes Because I'll the file if I put it

How To Make All Potions In Minecraft Bedrock Edition

CategoryPotions Minecraft PC Wiki Fandom powered by Wikia

How Many Potions Are There In Minecraft In minecraft, there are a

Splash Potions How To Make Different Kinds Of Potions In Minecraft

All Minecraft Potion Recipes Because I'll the file if I put it

How To Make All Potions In Minecraft Bedrock Edition

Minecraft Potion Chart (1.0) YouTube

Minecraft potions guide celebrate with a bang! Eneba

How to make Potions in Minecraft Rock Paper Shotgun

Minecraft Potions Tutorial YouTube

Minecraft Potions All recipes and ingredients (Best Guide 2020 )

Splash Potions All Potion Recipes In Minecraft Pdf

23+ Recipes How To Make Potions In Minecraft Images HealthMgz

Potion Levels and Recipes Minecraft Wiki Guide IGN